Group

グループ化する

  




1.    

複数のオブジェクトを一つにまとめてみます。



2.  

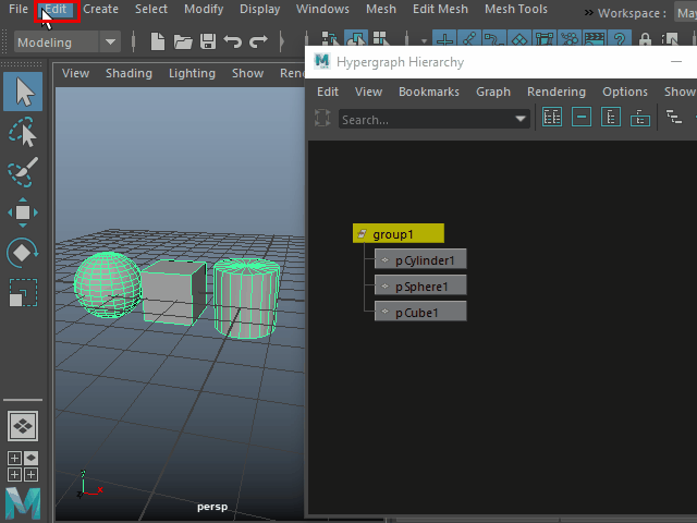
Hypergraph をオープンしてみます。
Windows > General Editors > Hypergraph: Hierarchy
このようにオブジェクトが名札のように表示されます。これをオブジェクト ノードといいます。



3.  

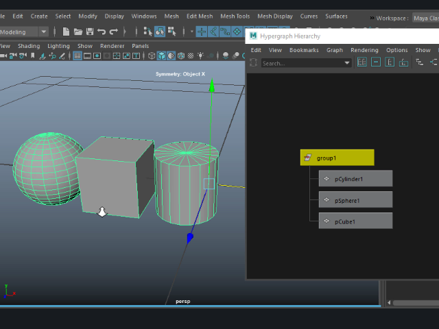
Group でグループ化します。





4.   

このようにオブジェクトが一つに束ねられたような状態になります。
一番上のgroup1 のノードを選択すると、まとめて回転させたり、スケールを変えたりする場合に便利です。


5.   

このように各パーツを選択することも可能です。


6.  

分解して元に戻すにはUngroup を適用します。


7. 

このようにマウスの中央ボタンでグループから切り離すこともできます。


8.  

グループに入れる場合はマウスの中央ボタンでドラッグします。