9 Foot
Controller

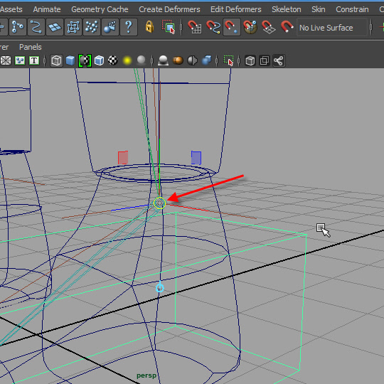
Now I am going to constrain the IKhandle to the box. Always use Point Constrain to attach the IKhandle.

1.
Duplicate the box just I made.
Place it on the left foot.

2.
Set pivot point to the ankle.

3.
Freeze transformations.

4.
Select the box first then IK handle
Go to Point > option

5.

6.
The box controls the IK handle.

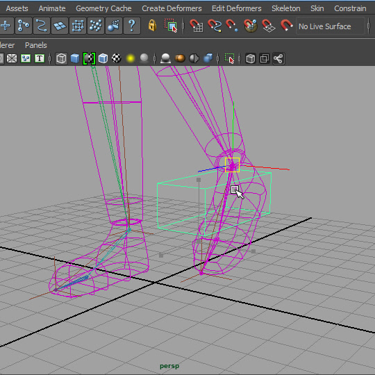
7. Rename the box as L_foot_ctrl

8. Make another smaller box in front of L_front_ctrl
Move the pivot point to the end of the joint.
Rename as L_toe_ctrl

9. Freeze transformations

10.
Select the box first then select the IK handle.

11.
Apply Point constrain.
-9-
|